卓邦案例分析

您所在的位置: 首页 > 资讯频道 > 技术支持 > 技术文章 > 体育场馆的声学方案设计

体育场馆的声学方案设计

来源:ZOBO卓邦 发布日期 2020-12-24 浏览:

体育是社会、经济发展到一定程度的产物,是人们生活日益提高的需求。随着我国国力的日益增强与人们物质文化生活水平的不断提高,很多城市都在建设或筹建体育场馆。

我们应该对体育场馆的建设予以重视,并从技术上进行正确的规范和引导。本文着重介绍了体育场馆音响设计的基本常识和设计方法,分析了不同扩声方式的优缺点,提出了解决方案。

体育场音响系统

体育场音响系统

声学环境

体育场馆的基本结构有开放式、半开方式和封闭式三种。通常,坐席下没有功能用房的称为开放式体育场馆。体育场馆又有多功能体育场馆和专项运动体育场馆之分,我国现在有的体育场馆多数为多功能体育场馆,适用于各种体育运动项目的比赛和普通的文艺演出。

专项动动体育场馆根据某一项体育运动的特点设计建造,只适应于特定的体育运动比赛项目,例如,足球比赛专用体育场馆、网球比赛场等。

体育场馆关于声学的环境要求

(1)体育场馆应进行专项建筑声学设计、设计和噪声控制设计。

(2)在观众席有足够的声,满足体育场馆所必需的功能和要求。

(3)体育场馆扩声应考虑减少对场外的声干扰。

(4)扩声设备应结构安全、操作方便、维修容易、抗风防雨、性能可靠。

(5)扩声控制室应设观察窗,并保证调音员工作时对主席台、裁判席、比赛场地和观众席有良好的视野。

体育场音响系统

基本朝向和结构

在,体育场馆的朝向一般与火车站的朝向有些类似----坐北朝南,即主席台位于体育场馆院的北侧观众席的正位,符合全天候的采光要求,太阳从主席台的右方落下,缺点是对足球等运动项目的比赛会顺光和逆光的差别,不利于公平比赛。

由于场地的限制,也有坐西朝东,即主席台位于体育场馆的西侧观众席的正位,这种朝向不太符合全天候的采光要求,优点是对于足球等运动项目的比赛没有顺光和逆光的差别,有利于公平比赛。

体育场馆四周的观众席为马鞍形结构。对于坐北朝南的体育场馆,主席台位于北侧看台中间,北看台约3235阶坐席,南看台也约有3235阶坐席,东看台约20阶坐席,观众席位于南看台后侧,火炬台位于主席台的东侧,计时和计分牌位于主席台的西侧,西看台也约有 20阶坐席。对于坐西朝东的体育场馆,只要将坐北朝南的体育场馆的基本方向,逆时针旋转90°,即可得到体育场馆的基本布局和开闭幕式运动员出入场行程图。

体育场音响系统

存在的问题和解决方法

体育场馆声学设计中普遍存在在主要问题有:严重的多重回声,严重的声音外溢(扰民)、较多的局部寂静区(声音死区)等,需要协调建声和电声设计共同解决。

多重回声问题,解决办法可从两个方面着手 :

1 . 在建声设计方面,要增加一些声间的吸收和反射面,尽可能地缩短声音在空间的传播行程,提高吸声效率,降低反射声音,避免高声音声波的多次反射,加长混响半径。

2 . 从电声设计着手,选择指向性因数(Q)大,指向性窄的音箱,例如Q15,水平指向性大小60°90°,甚至选用 40°20°的,40°20°的比60°90°的通带外衰减斜率大,通带外声能相对低得多。

还要正确设计和调整音箱的覆盖区域,控制低频声音频带宽度,这也能收到一些效果。注意,音箱的指向性越窄,成本越高,要综合取舍。

解决声音外溢严重(扰民)问题,除增加隔声设置外,还要正确设计和调整音箱的指向和覆盖区域,以减少声音的外溢扰民。同样要选择指向性因数(Q)大的、覆盖角窄的音箱。

局部寂静区(声音死区)的问题可以采用小功率的分散音箱,用补声的办法解决。体育场馆在声学设计中值得注意的问题还有:如果长短轴大的椭圆形或弧段、直径大的圆形或圆弧、大柱形、回音壁形等结构体和墙面较多,容易带来声音的聚焦、爬行等后果,造成严重的声音缺陷,破坏音质,降低语言清晰度。某种程度上这是造设计和美观设计之间的矛盾,在设计过程中必须密切注意,合理协调两者关系。

解决办法有三种:

1. 可以由建声设计着手,尽量避免或减少上述结构体和墙面的出现;

2. 或加大上述结构体和墙面的吸声力度,采用强吸声措施,这个办法将大幅度增加投入,不可取;

3. 或以上两者结合。

采用哪种设计方案,可根据资金投入大小而定。

扩声系统的使用场所和扩声方式

扩声系统的使用场所所括场内、场外及室内。场内扩声系统涵盖比赛场地、观众看台、风雨交通道、检录处等处;场外扩声系统涵盖体育场馆外的功能场地,如练习场、预备场等处;室内扩声系统涵盖各种功能房、贵宾室、休息厅、会议室、运动员集散处、走廊等处。

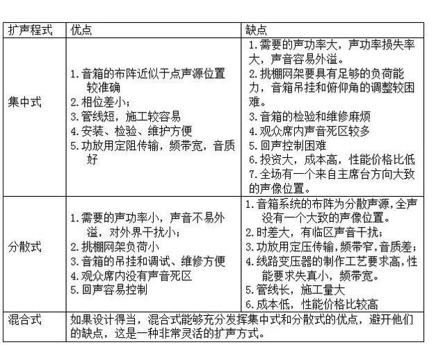
扩声系统的音响布阵方式有分散式、集中式、混合式三种,其优缺点可参见表。

体育场音响系统

扩声系统的音响布阵方式

表中,来自主席台方向大致的声像位置的要求,对于体育场馆而言,投入很大的资金保证准确的声像位置没有必要,只要能做到声音基本上要求的保证良好的语言清晰度和声音覆盖均匀。分散式扩声方式,声音来自两个方向或多个方向,时差大,必须控制临近区域的声音干扰,使音箱系统的覆盖区域合理,以免影响声音的清晰度。音箱不能相向而放,以免产生梳状效应。音箱的指向性要求;Q值高,灵敏度高,声音的传输能力强。

如意彩 下面谈一谈关于在体育场馆中进行流动文艺演出时扩声系统的选择原则。流动文艺演出的扩声系统可部分选用进口产品,固定安装设备则应选用国产设备。如音质优良的音箱和专用演唱传声器等可以有针对性地选用进口产品,调音台及其周边设备等均可选国产产品,功放没有必要选用进口产品。

体育场音响系统

体育场馆扩声系统设计主要包括音箱的布阵与系统设备的配置两大部分。

音箱采用混合式布阵方式为佳,通过计算机EASE软件作出声场图。音箱的布阵位置需要设计者初选出一个大概的位置,再由计算机软件**敲定。这里以东西走向的体育场馆为例,以比赛场作一个送声区,南北看台各一个区,外加补声区,分别设计音箱覆盖和控制系统。比赛场供声区和南北看台供声区为音质、声和声场不均匀度等的保证区。主席台属于贵宾区范畴,是否单独设计,视设计思路和资金投入而定。

场做一个供声区,用3组音箱覆盖,吊挂在北看台挑棚网架上,有声像控制的作用。对南北看台观众区,各用5组音箱,吊挂在南北看台挑棚网架上,分别覆盖南北看台观众区。对东西看台观众区,各用2组音箱,一组吊挂在北看台挑棚网架边沿上。各观众区半墙、柱面墙、障碍物等背面声音覆盖不到的地方,均可用分散的,较小的音箱独立覆盖,进行补声。

2816万彩网 - 欢迎光临 美彩国际7709 美彩国际7709 全民乐VII - 首页 大华彩票 - welcome 億彩 - 首页 彩运网 - 欢迎您 650彩票 - 首页